團隊在合作開發程式時,一定少不了 git 這個重要的工具,怎麼有效的使用 git 常常是一大課題。
這邊整理一下目前常見的幾種 git 分支管理策略。
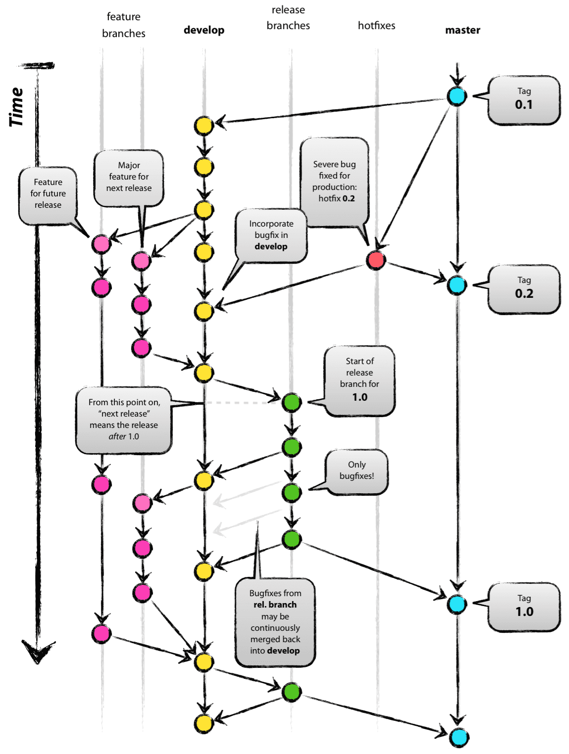
Git flow

出處: https://nvie.com/posts/a-successful-git-branching-model/
分支策略:
- 分成主要分支跟支援分支,依照你當下的情況來決定要使用哪種分支
- 主要分支
- master: 穩定的隨時可以釋出到正式環境的版本
- develop: 開發的基礎分支
- 支援分支
- feature: 增加新的功能時使用的分支,從 develop 分支出來,合併到 develop 分支
- release: 當要對開發完成的功能做最終調整準備合併到 master 時使用的分支,從 develop 分支出來,合併到 develop 跟 master 分支
- hotfix: 當 master 有需要馬上排除的狀況時使用的分支,從 master 分支出來,合併到 master 跟 develop 分支
特色:
- 分支的使用情境分類清楚
- 相對複雜,沒那麼適合 CI/CD
- 維護兩個主要分支的成本較高
- 如果是小型簡單的專案,master 跟 develop 分支的差別就很小,不太需要維持兩個分支
Github flow

出處: https://guides.github.com/introduction/flow/
分支策略:
- 主要分支只有 master
- 流程
- 建立一個分支
- 新增提交
- 建立 pull request
- 討論與檢視程式碼
- 部署
- 合併
特色:
- 簡單
- 適合 CI/CD
- master 保持在隨時可以部署的狀態
- 遇到有多個環境或是多個版本時,github flow 就無法支援了
Gitlab flow

出處:
- https://about.gitlab.com/blog/2014/09/29/gitlab-flow/
- https://docs.gitlab.com/ee/topics/gitlab_flow.html
- https://about.gitlab.com/blog/2016/07/27/the-11-rules-of-gitlab-flow/
分支策略:
- 主要分支: master
- 當有持續更新的系統時,運用分支來部署版本到對應的環境
- 當有定期釋出版本的軟體時,運用分支來釋出對應的版本
特色:
- github flow 進階版
- 適合 CI/CD
- 多種的部署策略
- Environment branches, Release branches, tag
- 比 github flow 複雜,當你有多個部署環境時,會變的更加復雜
總結
團隊選擇自己的 git workflow 時:
- 盡可能的簡單
- 能夠適應 CI/CD
- 唯一主要分支 master
- 配合部署策略
以上結論,是近期覺得比較合適的重點